New Taipei City Yonghe District Taijiquan Association ~新北市太極拳永和區太極拳協會~ 永和區體育會太極拳委員會~ 會長 :張崇煌 #234 新北市永和區中山路一段251號2樓 Cell:0921-841-177 Tel:02-2927-3628 E-mail: chang221888@gmail.com 總幹事:林守誠 Cell:0935-934-583 Tel: Fax: E-mail: lin9713a@gamil.cm
2018年7月28日 星期六
2018年7月26日 星期四
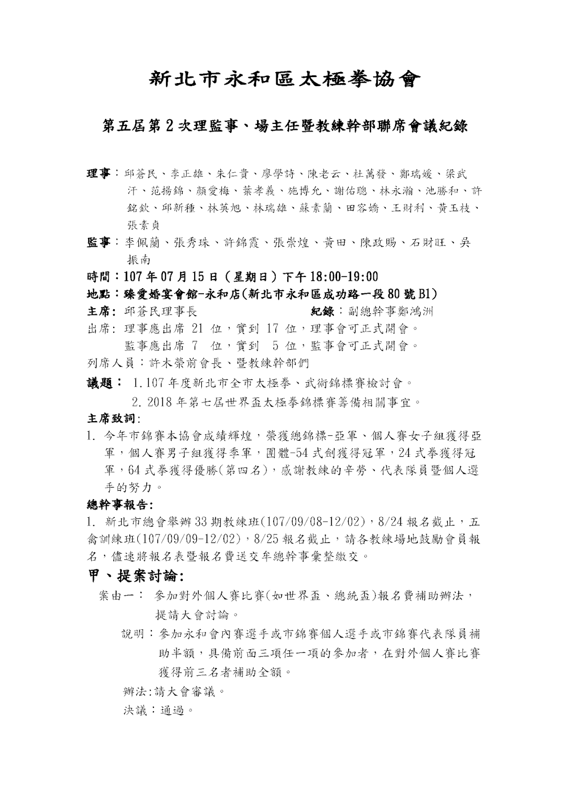
新北市永和區太極拳協會 第五屆第2次理監事、場主任暨教練幹部聯席會議紀錄
理事:邱蒼民、李正雄、朱仁貴、廖學詩、陳老云、杜萬發、鄭瑞媛、梁武汗、范揚錦、顏愛梅、葉孝義、施博允、謝佑聰、林永瀚、池勝和、許銘欽、邱新種、林英旭、林瑞雄、蘇素蘭、田容嬌、王財利、黃玉枝、張素貞
監事:李佩蘭、張秀珠、許錦霞、張崇煌、黃田、陳政賜、石財旺、吳振南
時間:107年07月15日(星期日)下午18:00-19:00
地點:臻愛婚宴會館-永和店(新北市永和區成功路一段80號B1)
主席:邱蒼民理事長 紀錄:副總幹事鄭鴻洲
出席:理事應出席 21 位,實到 17 位,理事會可正式開會。
監事應出席 7 位,實到 5 位,監事會可正式開會。
列席人員:許木榮前會長、暨教練幹部們
議題:
1.107年度新北市全市太極拳、武術錦標賽檢討會。
2. 2018年第七屆世界盃太極拳錦標賽籌備相關事宜。
主席致詞:
今年市錦賽本協會成績輝煌,榮獲總錦標-亞軍、個人賽女子組獲得亞軍,個人賽男子組獲得季軍,團體-54式劍獲得冠軍,24式拳獲得冠軍,64式拳獲得優勝(第四名),感謝教練的辛勞、代表隊員暨個人選手的努力。
總幹事報告:
新北市總會舉辦33期教練班(107/09/08-12/02),8/24報名截止;五禽訓練班(107/09/09-12/02),8/25報名截止。請各教練場地鼓勵會員報名,儘速將報名表暨報名費送交牟總幹事彙整繳交。
甲、提案討論:
案由一:參加對外個人賽比賽(如世界盃、總統盃)報名費補助辦法,提請大會討論。
說明:參加永和會內賽選手、市錦賽個人選手或市錦賽代表隊員補助半額,具備前面三項任一項的參加者,在對外個人賽比賽獲得前三名者補助全額。
辦法:請大會審議。
決議:通過。
案由二:當年度新會員是否贈送紀念品。
說明:
1.今年度贈品依去年度年底截止的正式會員為依據。
2.新會員在當年度是贈送永和制服短袖1件,不發放紀念品。
辦法:請大會審議。
決議:通過。
乙、臨時動議:
丙、散 會
訂閱:
文章 (Atom)


